Sensors » Current Sensors » ACS37100 TMR Current Sensor Carriers »
ACS37100LMATR-025B3 TMR Current Sensor Compact Carrier -25A to +25A, 3.3V
This is the compact version of a simple carrier for Allegro’s ACS37100LMATR-025B3 TMR-based, electrically isolated current sensor that offers a high 10 MHz bandwidth with high accuracy, low noise, and typical response times of 50 ns. The typical primary current path resistance of the sensor IC is 1.2 mΩ.
| Part Suffix | Range | Supply Voltage | Sensitivity | Zero Point | Size | PCB layers |
|---|---|---|---|---|---|---|
| 025B3 | ±25 A (bidirectional) | 3 V to 3.6 V | 52.8 mV/A | 1.65 V | 0.8″×1.1″ | 2 |
Alternatives available with variations in these parameter(s): current range Select variant…
Compare all products in ACS37100 TMR Current Sensor Carriers.
| Description | Specs (12) | Pictures (8) | Resources (5) | FAQs (0) | On the blog (0) | Distributors (1) |
|---|
Overview
![]() |
![]() |
Basic board dimensions of the ACS37100 TMR Current Sensor Compact Carrier. |
|---|
We are offering these breakout boards with support from Allegro Microsystems as an easy way to use or evaluate their ACS37100 tunneling magnetoresistance (TMR), galvanically isolated, high-bandwidth (DC to 10 MHz) current sensors; we therefore recommend careful reading of the ACS37100 datasheet (2MB pdf) before using this product. The following list details some of the sensor’s key features:
- ACS37100 sensors use Allegro’s patented XtremeSense™ TMR (tunneling magnetoresistance) technology for high accuracy, high bandwidth, electrically isolated current measurements.
- Sensor can be inserted anywhere along the current path and used in applications that require electrical isolation.
- High bandwidth (DC to 10 MHz) analog voltage output proportional to the current.
- 50 ns typical response time.
- Differential TMR sensing rejects common-mode fields, so the orientation of the sensor relative to uniform external magnetic fields (e.g. the Earth’s magnetic field) has less effect on the measurement.
- 1.2 mΩ primary current path resistance in the sensor IC, and the PCB is made with 2-layer, 2-oz copper, so very little power is lost in the module.
- Output is not ratiometric (i.e. the zero point and sensitivity are independent of the actual supply voltage), which provides immunity from noisy supplies.
- User-configurable overcurrent fault output with 100 ns response time indicates when the current magnitude exceeds the set threshold and can be used for fast short-circuit detection.
- VREF output for pseudo-differential signaling in noisy application environments.
- Integrated digital temperature compensation circuitry allows improved accuracy over the full operating temperature range.
- Automotive-grade operating temperature range of -40°C to 150°C.
- Carrier boards include routed slots for increased creepage along the PCB surface and offer a variety of ways to insert it into the current path along with 0.1″-pitch (breadboard-compatible) power, ground, and output pins.
- Optional connection points for convenient 4-wire measurement of the IC current path resistance.
The connection points and the direction interpreted as positive current flow (via the +i arrow) are labeled on the silkscreen.
The following table lists the available ACS37100 carrier options:
| Pololu Item # |
Part Suffix | Isolation Rating 1 |
Current Range |
Sensitivity (mV/A) |
Size | PCB Details |
Min PCB Creepage 2 |
Price | |
|---|---|---|---|---|---|---|---|---|---|
![]() Compact Carrier |
#5476 | 025B3 | 1097 VRMS | ±25 A | 52.8 | 0.8″×1.1″ | 2 layers, 2-oz copper |
9.3 mm | $14.95 |
| #5477 | 050B3 | ±50 A | 26.4 | ||||||
| Note 1: IC component rating per manufacturer datasheet. | |||||||||
| Note 2: Minimum creepage along PCB surface based on layout design only. Other creepage distances, e.g. along the body of the component, may be lower. | |||||||||
Alternatives available with variations in these parameter(s): current range Select variant…
Details for item #5476
|
|
This compact carrier features the ACS37100LMATR-025B3, which is intended for nominal 3.3 V operation and is designed for bidirectional input current from -25 A to +25 A. This version can be visually distinguished from the other versions by the “25” printed on the bottom side, as shown in the left picture above.
| Part Suffix | Range | Supply Voltage | Sensitivity | Zero Point | Size | PCB layers |
|---|---|---|---|---|---|---|
| 025B3 | ±25 A (bidirectional) | 3 V to 3.6 V | 52.8 mV/A | 1.65 V | 0.8″×1.1″ | 2 |
Using the sensor
![]() |
This sensor has five required connections: the input current (IP+ and IP-), logic power (VDD and GND), and the sensor output (VOUT).
The sensor requires a supply voltage of 3.0 V to 3.6 V to be connected across the VDD and GND pads, which are labeled on the bottom silkscreen. The sensor outputs an analog voltage on VOUT that is centered at 1.65 V and changes by 52.8 mV per amp of input current, with positive current increasing the output voltage and negative current decreasing the output voltage:
``V_"OUT" = 1.65 text(V) + 0.0528 text(V)/text(A) * I_"P"``
``I_"P" = (V_"OUT" – 1.65 text(V)) / (0.0528 text(V)/text(A)) = (V_"OUT" – 1.65 text(V)) * 18.9 text(A)/text(V)``
The output is not ratiometric, so the zero point and sensitivity are independent of the actual supply voltage.
The zero-current reference voltage, which is available on VREF, can be used to reduce errors due to reference shifts or noise on the ground line.
The carrier board also includes two optional connection points, marked in red in the picture above, for taking a 4-wire measurement of the IC current path resistance. This is to more conveniently evaluate that property of the chip and is not required for normal use of this product as a current sensor.
Setting the overcurrent fault threshold
The optional VOC pin can be used to set the overcurrent fault threshold. An on-board 130 kΩ resistor between VOC and GND sets the default overcurrent fault threshold to approximately 200% of the nominal sensing range, and an external resistor can be added in parallel between VOC and GND to lower this threshold to between 50% and 200%. The following equation gives the value of this parallel resistor, ROC, in kΩ as a function of overcurrent fault threshold percentage P:
``R_"OC" = (130 text(kΩ) * P) / (197% – P)``
So for example, to set the overcurrent fault limit to 50% of the nominal sensing range, a 44 kΩ external resistor can be added between VOC and GND:
``R_"OC" = (130 text(kΩ) * 50%) / (197% – 50%) ~~ 44 text(kΩ)``
As a shortcut, VOC can be connected directly to ground to set the overcurrent fault limit to 100% of the nominal sensing range.
The optional FAULT pin is normally at VDD and is pulled low when the IP current magnitude exceeds the set overcurrent fault threshold in either direction. This pin only asserts while the fault condition is present (it is not latched).
Note: The current version (Rev. 2, dated November 4, 2025) of the ACS37100 datasheet (2MB pdf) has several errors regarding VOC and FAULT:
1) The VOC table on page 14 lists VOC voltages that are half of what they should be. For example, the VOC voltage for 100% should be 1.322 V, not the listed value of 0.661 V. While not explicitly stated in the datasheet, the VOC pin is a 20 µA current source, which is how the VOC voltage gets set from the resistor between VOC and ground. Please keep this in mind if you choose to replace the resistor on the carrier board or apply a direct voltage to VOC to set the fault threshold.
2) The datasheet says FAULT is an open-drain pin, implying that an external pull-up resistor is required, but this is not the case. The IC actually has an internal 10 kΩ pull-up on this pin.
We manufacture these boards in-house at our Las Vegas facility, which gives us the flexibility to make these current sensors with custom default overcurrent fault thresholds. If you are interested in customization, please contact us.
Making connections to the board
![]() |
You can insert the board into your current path in a variety of ways. For typical high-current applications, you can solder wires directly to the through-holes that best match your wires, or you can use solderless ring terminal connectors. The largest through-holes are big enough for 8 AWG wires or #8 or M4 screws, and the second-largest through-holes (and mounting holes) are sized for 14 AWG wires or #2 or M2 screws. Holes with 0.1″, 3.5 mm, and 5 mm spacing are also available as shown in the diagram above for connecting male header pins or terminal blocks, but please note that these connection options are generally not suitable for high currents and could limit the usable range of the sensor. The pictures below show examples of various connection options with the CT432/CT433 compact carrier, which has the same physical dimensions as the ACS37100 compact carrier.
|
|
|
|||
|
|
|
The VREF, VOUT, VDD, and GND pins work with 0.1″-pitch header pins and are compatible with standard solderless breadboards
Isolation rating and board creepage considerations
The ACS37100 has a manufacturer-rated basic working isolation voltage of 1097 VRMS. The IC package has a creepage of 8 mm, and our carrier PCB has a routed slot under the IC to provide a PCB creepage of 9.3 mm. A rough rule of thumb is that uncontaminated FR4 PCBs should have roughly 1 mm of creepage per 100 VRMS of isolation. Please note that these carrier boards are not certified to any particular safety standard.
Warning: This product is generally intended for use below 30 V, and many of the application example pictures (e.g. use on a breadboard) are appropriate for such lower-voltage applications. These boards can be used at higher voltages, but working with higher voltages can be extremely dangerous and should only be attempted by qualified individuals with appropriate equipment and experience.
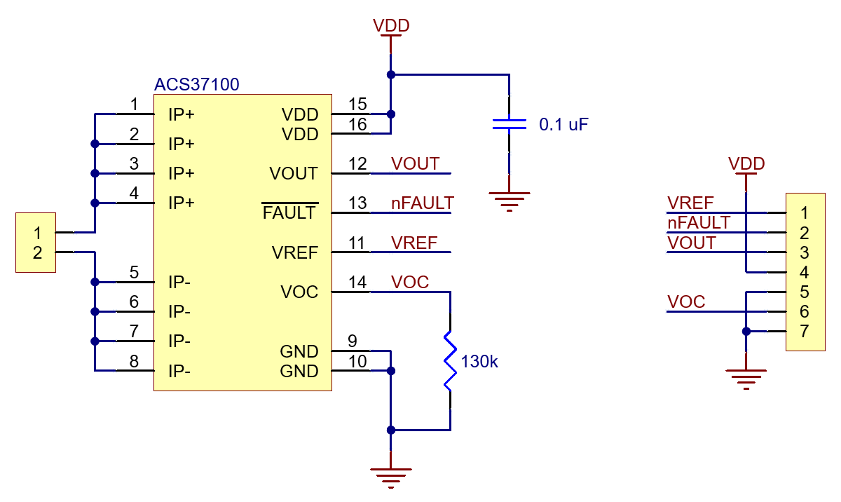
Schematic and dimension diagrams
![]() |
ACS73100 TMR Current Sensor Carrier schematic diagram. |
|---|
The dimension diagram is available as a downloadable PDF (358k pdf).
Real-world power dissipation considerations
![]() |
Thermal image of a high-current test of a Pololu current sensor carrier (not necessarily this product). |
|---|
Depending on the version, the ACS37100 can measure up to ±50 A. However, the sensor chip can overheat at lower currents. In our tests, we found that our ACS37100 compact carrier boards could conduct about 35 A continuously without reaching the thermal limit for the IC. Our tests were conducted at approximately 25°C ambient temperature with no forced air flow.
The actual current you can pass through the sensor will depend on how well you can keep it cool. The carrier’s printed circuit board is designed to help with this by drawing heat out of the sensor chip. Solid connections to the current path pins (such as with thick soldered wires or large, tightly-secured lugs) can also help reduce heat build-up in the sensor and carrier board, as can switching to the equivalent large carrier version.
Warning: Exceeding temperature or current limits can cause permanent damage to the sensor. If you are measuring an average continuous current greater than 25 A, we strongly recommend that you monitor the sensor’s temperature and look into additional cooling if necessary.
This product can get hot enough to burn you long before the chip overheats. Take care when handling this product and other components connected to it.
Comparison of the Pololu current sensor carriers
We have a variety of current sensors available with different ranges, sensitivities, and features. The table below summarizes our selection of active and preferred options:
![]() |
![]() |
![]() |
![]() |
![]() |
![]() |
![]() |
![]() |
![]() |
![]() |
|
|---|---|---|---|---|---|---|---|---|---|---|
| CT220 Contactless Current Sensor Carriers |
ACS3704x Current Sensor Micro Carriers |
ACS3704x Current Sensor Compact Carriers |
ACS711 Current Sensor Carriers |
ACS71240 Current Sensor Carriers |
ACS724 Current Sensor Carriers |
ACS37100 TMR Current Sensor Compact Carriers |
ACS37030LZ Current Sensor Compact Carriers |
ACS37030MY Current Sensor Compact Carriers |
CT432/CT433 TMR Current Sensor Compact Carriers |
|
| Allegro Sensor | CT220xMV-HS5 | ACS3704x | ACS711KEXT | ACS71240 | ACS724LLCTR | ACS37100 | ACS37030LLZ | ACS37030LMY | CT432/CT433 | |
| Sensing technology | XtremeSense™ TMR (tunneling magnetoresistance) |
Hall effect | Hall effect | Hall effect | Hall effect | XtremeSense™ TMR (tunneling magnetoresistance) |
Hall effect + inductive coil | XtremeSense™ TMR (tunneling magnetoresistance) |
||
| Logic voltage range | 2.7–5.5 V | 3.3V versions: 3.0–3.6 V 5V versions: 4.75–5.5 V |
3.0–5.5 V | 3.3V ver: 3.0–3.6 V 5V ver: 4.5–5.5 V |
4.5–5.5 V | 3.0–3.6 V | 3.0–3.6 V | 3.3V ver: 3.0–3.6 V 5V ver: 4.75–5.5 V |
||
| Family current range | 10–800 A | 10–30 A | 15.5–31 A | 10–50 A | 2.5–50 A | 25–50 A | 20–65 A | 20–70 A | ||
| Range/sensitivity of individual versions | (2) ±1.5 mT / 1500 mV/mT ±15 mT / 150 mV/mT |
ACS37041: 3.3V Bidirectional: ±10 A / 132 mV/A ±30 A / 44 mV/A 5V Bidirectional: ±10 A / 200 mV/A ±30 A / 66.7 mV/A ACS37042: 3.3V Bidirectional: ±10 A / 132 mV/A ±30 A / 44 mV/A 5V Bidirectional: ±10 A / 200 mV/A ±30 A / 66.7 mV/A |
ACS37041: 3.3V Bidirectional: ±10 A / 132 mV/A ±30 A / 44 mV/A 5V Bidirectional: ±10 A / 200 mV/A ±30 A / 66.7 mV/A ACS37042: 3.3V Bidirectional: ±10 A / 132 mV/A ±30 A / 44 mV/A 5V Bidirectional: ±10 A / 200 mV/A ±30 A / 66.7 mV/A |
Bidirectional:(1) ±15.5 A / 90 mV/A ±31 A / 45 mV/A |
3.3V Bidirectional: ±10 A / 132 mV/A ±30 A / 44 mV/A ±50 A / 26.4 mV/A 5V Bidirectional: ±10 A / 200 mV/A ±30 A / 66 mV/A ±50 A / 40 mV/A 5V Unidirectional: 0–50 A / 80 mv/A |
5V Bidirectional:(2) ±2.5 A / 800 mV/A ±5 A / 400 mV/A ±10 A / 200 mV/A ±20 A / 100 mV/A ±30 A / 66 mV/A ±50 A / 40 mV/A 5V Unidirectional:(2) 0–5 A / 800 mv/A 0–10 A / 400 mv/A 0–20 A / 200 mv/A 0–30 A / 133 mV/A |
3.3V Bidirectional: ±25 A / 52.8 mV/A ±50 A / 26.4 mV/A |
3.3V Bidirectional: ±20 A / 66 mV/A ±40 A / 33 mV/A ±65 A / 20.3 mV/A |
3.3V Bidirectional: ±20 A / 66 mV/A ±40 A / 33 mV/A ±65 A / 20.3 mV/A |
3.3V Bidirectional: ±20 A / 50 mV/A ±30 A / 33.3 mV/A ±50 A / 20 mV/A ±70 A / 14.3 mV/A 3.3V Unidirectional: 0–20 A / 100 mv/A 0–30 A / 66.7 mv/A 0–50 A / 40 mv/A 0–65 A / 30.8 mv/A 5V Bidirectional: ±20 A / 100 mV/A ±30 A / 66.7 mV/A ±50 A / 40 mV/A ±65 A / 30.8 mV/A 5V Unidirectional: 0–20 A / 200 mv/A 0–30 A / 133.3 mv/A 0–50 A / 80 mv/A 0–70 A / 57.1 mv/A |
| Max bandwidth | 30 kHz | 150 kHz | 100 kHz | 120 kHz | 120 kHz(3) | 10 MHz | 5 MHz | 1 MHz | ||
| IC current path resistance | N/A (contactless) | 1.6 mΩ | 0.6 mΩ | 0.6 mΩ | 0.6 mΩ | 1.2 mΩ | 0.7 mΩ | 0.9 mΩ | 1 mΩ | |
| IC isolation rating(6) | N/A (contactless) | ACS37041: 100 VRMS ACS37042: 285 VRMS |
100 Vpk | 100 Vpk | 297 VRMS | 1097 VRMS | 840 VRMS | 1000 VRMS | 1100 VRMS | |
| Minimum PCB creepage(7) | N/A (contactless) | ACS37041: 1.6 mm ACS37042: 2.0 mm |
ACS37041: 1.6 mm ACS37042: 3.0 mm |
0.75 mm | 0.75 mm | 1.1 mm | 9.3 mm | 4.1 mm | 11.7 mm | 8 mm |
| PCB | N/A (contactless) | 2 layers, 1-oz copper |
2 layers, 2-oz copper |
2 layers, 2-oz copper |
2 layers, 2-oz copper |
2 layers, 2- or 4-oz copper(4) |
2 layers, 2-oz copper |
2 layers, 2-oz copper |
2 or 4 layers(5), 2-oz copper |
|
| Size | 0.4″ × 0.62″ | 0.3″ × 0.4″ | 0.7″ × 0.8″ | 0.7″ × 0.8″ | 0.7″ × 0.8″ | 0.7″ × 0.8″ | 0.8″ × 1.1″ | 0.7″ × 0.8″ | 0.8″ × 1.1″ | 0.8″ × 1.1″ |
| Overcurrent fault output |
(configurable threshold) | |||||||||
| Common-mode field rejection | ||||||||||
| Nonratiometric output | ||||||||||
| 1-piece price | $4.95 | $4.15 – $4.69 | $4.45 – $4.99 | $4.85 | $5.25 | $9.95 – $11.49 | $14.95 | $11.95 | $12.95 | $12.95 |
Note 1: Sensitivity when Vcc = 3.3 V; actual sensitivity is ratiometric (i.e. it is proportional to Vcc).
Note 2: Sensitivity when Vcc = 5 V; actual sensitivity is ratiometric (i.e. it is proportional to Vcc).
Note 3: Bandwidth can be reduced by adding a filter capacitor.
Note 4: 50A version of this carrier uses 4-oz copper PCB; all other versions of this carrier use 2-oz copper.
Note 5: 50A and higher versions of this carrier use a 4-layer PCB; all other versions of this carrier use a 2-layer PCB.
Note 6: IC component rating per manufacturer datasheet.
Note 7: Minimum creepage along PCB surface based on layout design only. Other creepage distances, e.g. along the body of the component, may be lower.
![]() |
![]() |
![]() |
![]() |
![]() |
![]() |
![]() |
![]() |
![]() |
![]() |
|
|---|---|---|---|---|---|---|---|---|---|---|
| ACS37030LZ Current Sensor Compact Carriers |
ACS37030LZ Current Sensor Large Carriers |
ACS37030MY Current Sensor Compact Carriers |
ACS37030MY Current Sensor Large Carriers |
CT432/CT433 TMR Current Sensor Compact Carriers |
CT432/CT433 TMR Current Sensor Large Carriers |
ACS72981 Current Sensor Compact Carriers |
ACS72981 Current Sensor Large Carriers |
ACS37220 Current Sensor Compact Carriers |
ACS37220 Current Sensor Large Carriers |
|
| Allegro Sensor | ACS37030LLZ | ACS37030LMY | CT432/CT433 | ACS72981xLR | ACS37220 | |||||
| Sensing technology | Hall effect + inductive coil | XtremeSense™ TMR (tunneling magnetoresistance) |
Hall effect | Hall effect | ||||||
| Logic voltage range | 3.0–3.6 V | 3.3V versions: 3.0–3.6 V 5V versions: 4.75–5.5 V |
3.3V versions: 3.0–3.6 V 5V versions: 4.5–5.5 V |
3.3V versions: 3.15–3.45 V 5V versions: 4.5–5.5 V |
||||||
| Family current range | 20–65 A | 20–70 A | 50–200 A | 100–200 A | ||||||
| Range/sensitivity of individual versions | 3.3V Bidirectional: ±20 A / 66 mV/A ±40 A / 33 mV/A ±65 A / 20.3 mV/A |
3.3V Bidirectional: ±40 A / 33 mV/A ±65 A / 20.3 mV/A |
3.3V Bidirectional: ±25 A / 52.8 mV/A ±40 A / 33 mV/A ±65 A / 20.3 mV/A |
3.3V Bidirectional: ±40 A / 33 mV/A ±65 A / 20.3 mV/A |
3.3V Bidirectional: ±20 A / 50 mV/A ±30 A / 33.3 mV/A ±50 A / 20 mV/A ±70 A / 14.3 mV/A 3.3V Unidirectional: 0–20 A / 100 mv/A 0–30 A / 66.7 mv/A 0–50 A / 40 mv/A 0–65 A / 30.8 mv/A 5V Bidirectional: ±20 A / 100 mV/A ±30 A / 66.7 mV/A ±50 A / 40 mV/A ±65 A / 30.8 mV/A 5V Unidirectional: 0–20 A / 200 mv/A 0–30 A / 133.3 mv/A 0–50 A / 80 mv/A 0–70 A / 57.1 mv/A |
3.3V Bidirectional: ±50 A / 20 mV/A ±70 A / 14.3 mV/A 3.3V Unidirectional: 0–50 A / 40 mv/A 0–65 A / 30.8 mv/A 5V Bidirectional: ±50 A / 40 mV/A ±65 A / 30.8 mV/A 5V Unidirectional: 0–50 A / 80 mv/A 0–70 A / 57.1 mv/A |
3.3V Bidirectional:(1) ±50 A / 26.4 mV/A ±100 A / 13.2 mV/A ±150 A / 8.8 mV/A ±200 A / 6.6 mV/A 3.3V Unidirectional:(1) 0–50 A / 52.8 mv/A 0–100 A / 26.4 mv/A 0–150 A / 17.6 mv/A 0–200 A / 13.2 mv/A 5V Bidirectional:(2) ±50 A / 40 mV/A ±100 A / 20 mV/A ±150 A / 13.3 mV/A ±200 A / 10 mV/A 5V Unidirectional:(2) 0–50 A / 80 mv/A 0–100 A / 40 mv/A 0–150 A / 26.7 mv/A |
3.3V Bidirectional:(1) ±50 A / 26.4 mV/A ±100 A / 13.2 mV/A ±150 A / 8.8 mV/A ±200 A / 6.6 mV/A 3.3V Unidirectional:(1) 0–50 A / 52.8 mv/A 0–100 A / 26.4 mv/A 0–150 A / 17.6 mv/A 0–200 A / 13.2 mv/A 5V Bidirectional:(2) ±50 A / 40 mV/A ±100 A / 20 mV/A ±150 A / 13.3 mV/A ±200 A / 10 mV/A 5V Unidirectional:(2) 0–50 A / 80 mv/A 0–100 A / 40 mv/A 0–150 A / 26.7 mv/A |
3.3V Bidirectional: ±100 A / 13.2 mV/A ±150 A / 8.8 mV/A 5V Bidirectional: ±100 A / 20 mV/A ±150 A / 13.3 mV/A ±200 A / 10 mV/A |
3.3V Bidirectional: ±100 A / 13.2 mV/A ±150 A / 8.8 mV/A 5V Bidirectional: ±100 A / 20 mV/A ±150 A / 13.3 mV/A ±200 A / 10 mV/A |
| Max bandwidth | 5 MHz | 1 MHz | 250 kHz | 150 kHz | ||||||
| IC current path resistance | 0.7 mΩ | 0.9 mΩ | 1 mΩ | 0.2 mΩ | 0.1 mΩ | |||||
| IC isolation rating(4) | 840 VRMS | 1000 VRMS | 1100 VRMS | 100 Vpk | 100 VRMS | |||||
| Minimum PCB creepage(5) | 4.1 mm | 11.7 mm | 11.9 mm | 8 mm | 1.1 mm | 1.0 mm | ||||
| PCB | 2 layers, 2-oz copper |
6 layers, 2-oz copper |
2 layers, 2-oz copper |
6 layers, 2-oz copper |
2 or 4 layers(3), 2-oz copper |
6 layers, 2-oz copper |
6 layers, 2-oz copper |
6 layers, 2-oz copper |
2 layers, 2-oz copper |
6 layers, 2-oz copper |
| Size | 0.7″ × 0.8″ | 1.4″ × 1.2″ | 0.8″ × 1.1″ | 1.4″ × 1.2″ | 0.8″ × 1.1″ | 1.4″ × 1.2″ | 0.7″ × 0.8″ | 1.4″ × 1.2″ | 0.7″ × 0.8″ | 1.4″ × 1.2″ |
| Overcurrent fault output |
(configurable threshold) | |||||||||
| Common-mode field rejection | ||||||||||
| Nonratiometric output | ||||||||||
| 1-piece price | $11.95 | $14.95 | $12.95 | $17.95 | $12.95 | $16.95 | $13.95 | $16.95 | $6.95 | $10.95 |
Note 1: Sensitivity when Vcc = 3.3 V; actual sensitivity is ratiometric (i.e. it is proportional to Vcc).
Note 2: Sensitivity when Vcc = 5 V; actual sensitivity is ratiometric (i.e. it is proportional to Vcc).
Note 3: 50A and higher versions of this carrier use a 4-layer PCB; all other versions of this carrier use a 2-layer PCB.
Note 4: IC component rating per manufacturer datasheet.
Note 5: Minimum creepage along PCB surface based on layout design only. Other creepage distances, e.g. along the body of the component, may be lower.
You can also use the following selection box to see these options sorted by current range:
Alternatives available with variations in these parameter(s): current range Select variant…
















































