Electronics » Motion Control Modules » Brushed DC Motor Drivers »
DRV8263H Single Brushed DC Motor Driver Carrier
This breakout board for TI’s DRV8263H motor driver offers a wide operating voltage range of 4.5 V to 65 V and can deliver a continuous 3.5 A to a single bidirectional brushed DC motor. The DRV8263H also features integrated current sensing and regulation that limits the peak motor current to about 10 A by default, as well as built-in protection against under-voltage, over-current, and over-temperature. The carrier board adds protection against reverse voltage.
| Description | Specs (15) | Pictures (11) | Resources (4) | FAQs (0) | On the blog (0) | Distributors (31) |
|---|
![]() |
DRV8263H Single Brushed DC Motor Driver Carrier. |
|---|
![]() |
DRV8263H Single Brushed DC Motor Driver Carrier, bottom view. |
|---|
![]() |
DRV8263H Single Brushed DC Motor Driver Carrier. |
|---|
![]() |
DRV8263H Single Brushed DC Motor Driver Carrier, bottom view with basic dimensions and a US quarter for size reference. |
|---|
![]() |
Pinout diagram of the DRV8263H Single Brushed DC Motor Driver Carrier. |
|---|
![]() |
Minimal wiring diagram for connecting a microcontroller to a DRV8263H Single Brushed DC Motor Driver Carrier in PWM (IN/IN) control mode. |
|---|
![]() |
Minimal wiring diagram for connecting a microcontroller to a DRV8263H Single Brushed DC Motor Driver Carrier in phase/enable (PH/EN) control mode. |
|---|
![]() |
DRV8263H Single Brushed DC Motor Driver Carrier soldered with added input capacitor, 0.1″ headers, and 5mm-pitch terminal blocks (not included). |
|---|
![]() |
DRV8263H Single Brushed DC Motor Driver Carrier soldered with added input capacitor, 0.1″ headers, and 5mm-pitch terminal blocks (not included). |
|---|
![]() |
Graph of typical maximum current vs. voltage for the DRV8263H Single Brushed DC Motor Driver Carrier. |
|---|
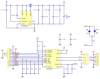
![]() |
Schematic diagram of the DRV8263H Single Brushed DC Motor Driver Carrier. |
|---|









































