Electronics » Motion Control Modules » Brushed DC Motor Drivers »
MPQ6612A Single Brushed DC Motor Driver Carrier (Soldered Connectors)
This breakout board for the MPS MPQ6612A motor driver offers a wide operating voltage range of 4 V to 40 V and can deliver up to 4 A continuous to a single brushed DC motor. The MPQ6612A has built-in current sensing and regulation that limits the peak motor current to 7.5 A by default, as well as protection against over-current and over-temperature. The carrier board also adds reverse-voltage protection. This version includes soldered connectors, so no soldering is required to use it.
Alternatives available with variations in these parameter(s): connectors? Select variant…
| Description | Specs (16) | Pictures (9) | Resources (5) | FAQs (0) | On the blog (0) | Distributors (4) |
|---|
![]() |
MPQ6612A Single Brushed DC Motor Driver Carrier (Soldered Connectors). |
|---|
![]() |
MPQ6612A Single Brushed DC Motor Driver Carrier (Soldered Connectors). |
|---|
![]() |
Pinout of the MPQ6612A Single Brushed DC Motor Driver Carrier (Soldered Connectors). |
|---|
![]() |
MPQ6612A Single Brushed DC Motor Driver Carrier (Soldered Connectors), bottom view. |
|---|
![]() |
MPQ6612A Single Brushed DC Motor Driver Carrier (Soldered Connectors), bottom view with dimensions and a US quarter for size reference. |
|---|
![]() |
Minimal wiring diagram for connecting a microcontroller to a MPQ6612A Single Brushed DC Motor Driver Carrier (Soldered Connectors). |
|---|
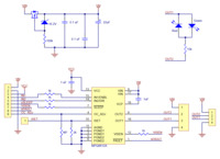
![]() |
Schematic diagram of the MPQ6612A Single Brushed DC Motor Driver Carrier. |
|---|
![]() |
MPQ6612A Single Brushed DC Motor Driver Carrier (Soldered Connectors), top view. |
|---|
![]() |
MPQ6612A Single Brushed DC Motor Driver Carrier (Soldered Connectors), bottom view. |
|---|

































