Electronics Prototyping » Switches, Buttons, and Relays » Relay Modules »
Pololu Basic 2-Channel SPDT Relay Carrier with 5VDC Relays, Terminal Blocks, and JST SH-Style Top-Entry Connector
The Pololu basic 2-channel relay carrier modules allow simple, independent control of two single-pole, double-throw (SPDT) switches from low-voltage, low-current control signals. This item includes the basic carrier PCB with two soldered-in 5 V relays, 5mm-pitch terminal blocks for the switch connections, and a top-entry JST SH-style connector for the control connections that works with our selection of 4-pin JST SH-style cables. The included power relays are Omron G5LE-14-DC5 and are rated for up to 10 A under most conditions.
Alternatives available with variations in these parameter(s): channels voltage style Select variant…
| Description | Specs (8) | Pictures (10) | Resources (6) | FAQs (0) | On the blog (0) | Distributors (1) |
|---|
Overview
The Pololu basic relay carrier modules make it easy to control electrically isolated, single-pole, double-throw (SPDT) switches from low-voltage, low-current control signals. The modules are available in single-channel and dual-channel versions with 5 V or 12 V power relays—Omron G5LE-14-DC5 and G5LE-14-DC12 (1MB pdf), respectively—and with a variety of connector and assembly options.
The following table lists the available Pololu basic SPDT relay carrier options:
| Channels | Board size | Mounting holes |
DC power jack option |
Relay coil voltage |
Coil resistance |
Active current at rated voltage |
Connector and assembly options | Item # | Price | |
|---|---|---|---|---|---|---|---|---|---|---|
![]() Single-relay RC interface |
1 | 1.35″ × 1.0″ | 4× 0.086″ (#2 or M2) |
no | 5 V | 63 Ω | 80 mA | • with all through-hole parts soldered | 2804 | $17.95 |
| • through-hole parts included but not soldered | 2805 | $15.95 | ||||||||
![]() Single-relay digital enable |
1 | 1.15″ × 1.0″ | 4× 0.086″ (#2 or M2) |
no | 5 V | 63 Ω | 80 mA | • with JST SH-style connector, assembled | 5662 | $7.95 |
| • with 0.1″ headers, assembled | 2480 | $7.95 | ||||||||
| • with 0.1″ headers, partial kit | 2481 | $6.95 | ||||||||
| 12 V | 360 Ω | 34 mA | • with JST SH-style connector, assembled | 5663 | $7.95 | |||||
| • with 0.1″ headers, assembled | 2482 | $7.95 | ||||||||
| • with 0.1″ headers, partial kit | 2483 | $6.95 | ||||||||
| N/A | N/A | N/A | • carrier board with JST SH-style connector only (no relay) | 5664 | $3.95 | |||||
| • carrier board only (no relay or connectors) | 2479 | $3.95 | ||||||||
![]() Dual-relay digital enable |
2 | 1.5″ × 1.8″ | 4× 0.125″ (#4 or M3) |
yes | 5 V | 63 Ω | 80 mA | • with JST SH-style connector, assembled | 5665 | $14.95 |
| • with 0.1″ headers, assembled | 2485 | $14.95 | ||||||||
| • with 0.1″ headers, partial kit | 2486 | $13.49 | ||||||||
| 12 V | 360 Ω | 34 mA | • with JST SH-style connector, assembled | 5666 | $14.95 | |||||
| • with 0.1″ headers, assembled | 2487 | $14.95 | ||||||||
| • with 0.1″ headers, partial kit | 2488 | $13.49 | ||||||||
| N/A | N/A | N/A | • carrier board with JST SH-style connector only (no relays) | 5667 | $7.49 | |||||
| • carrier board only (no relays or connectors) | 2484 | $6.95 | ||||||||
Alternatives available with variations in these parameter(s): channels voltage style Select variant…
Details for item #5665
This carrier version is assembled with two Omron G5LE-14-DC5 5 V relays, which are rated for up to 10 A each under most conditions, and connectors. It has a pair of soldered 3-pin, 5mm-pitch terminal blocks for the switch connections and a top-entry, 4-pin JST SH-style connector for the control connections. This control connector works with our 4-pin JST SH-style cables (cable not included). The connector is also compatible with SparkFun’s Qwiic and Adafruit’s STEMMA QT cables, but please note that the interface is not I²C.
![]() |
| JST SH-Style 4-Pin Cables | |||||
|---|---|---|---|---|---|
| Pins | Terminations | Length | Item # | Price | |
![]() |
4 | double-sided (female-female) |
10 cm (4″) | #5523 | $2.31 |
| 16 cm (6.3″) | #5524 | $2.51 | |||
| 25 cm (10″) | #5525 | $2.81 | |||
| 40 cm (16″) | #5526 | $3.30 | |||
| 63 cm (25″) | #5527 | $4.06 | |||
| single-sided (female-unterminated) |
12 cm (4.5″) | #5520 | $1.44 | ||
| 30 cm (12″) | #5521 | $2.04 | |||
| 75 cm (30″) | #5522 | $3.53 | |||
Advantages over similar products
- Compact layout
- LEDs to indicate coil actuation
- Zener diode for fast current decay on relay coil
- Specification of electrical routing clearance/creepage rules on relay switch nodes
Using the relay module
|
|
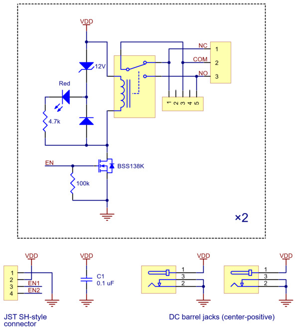
The switch portions of the relays (NCx, COMx, and NOx) are accessible on one side of the board via the 3-pin terminal block while the control pins (GND, VDD, EN1, and EN2) are routed to the 4-pin JST SH-style connector on the other side. The 5 V relay coils are powered by supplying 5 V across the VDD and GND pins, and they are activated by digital high (2.5 V to 20 V) control signals on the respective EN pins. The control signals are fed directly to BSS138K N-channel MOSFETs, which in turn actuate the relay coils when the control voltages exceed approximately 2.5 V, up to a maximum of 20 V (see BSS138K datasheet (517k pdf) for details). Each relay has a corresponding red LED that lights up when the relay coil is active. The carrier board has four mounting holes that work with #4 or M3 screws.
The relay switch terminals COM (common), NO (normally open), and NC (normally closed) are routed on the PCB with a minimum clearance/creepage of 60 mil (1.5 mm) from other copper. The copper traces are designed to be at least 45 mil (1.1 mm) from the board edges, though manufacturing variations in the board edges can make those distances slightly lower.
In most applications, the current and voltage ratings for the module will match the ratings of the relay used. Maximum current, maximum voltage, and life expectancy are interdependent; we therefore recommend careful examination of your relay’s datasheet.
Warning: This product is not designed to or certified for any particular high-voltage safety standard. Working with voltages above 30 V can be extremely dangerous and should only be attempted by qualified individuals with appropriate equipment and protective gear.
Optional DC barrel jack
![]() |
The carrier board makes it possible to optionally power the relays from a DC barrel jack (not included). The DC barrel jack can be placed in three configurations, two of which are shown in the pictures above (the jack can also be installed in one configuration on the bottom side of the PCB).
Schematic diagram
![]() |
Schematic diagram of the Pololu basic 2-channel SPDT relay carrier with JST SH-style connector. |
|---|
This schematic is also available as a downloadable pdf (126k pdf).































