Electronics Prototyping » Switches, Buttons, and Relays » Relay Modules »
Pololu Basic SPDT Relay Carrier with 5VDC Relay, Terminal Blocks, and JST SH-Style Top-Entry Connector
The Pololu basic relay carrier modules allow simple control of a single-pole, double-throw (SPDT) switch from low-voltage, low-current control signals. This item includes the basic carrier PCB with a soldered-in 5 V relay, 5mm-pitch terminal blocks for the switch connections, and a top-entry JST SH-style connector for the control connections that works with our selection of 3-pin JST SH-style cables. The included power relay is an Omron G5LE-14-DC5 and is rated for up to 10 A under most conditions.
Alternatives available with variations in these parameter(s): channels voltage style Select variant…
| Description | Specs (8) | Pictures (9) | Resources (6) | FAQs (0) | On the blog (0) | Distributors (5) |
|---|
Overview
The Pololu basic relay carrier modules make it easy to control electrically isolated, single-pole, double-throw (SPDT) switches from low-voltage, low-current control signals. The modules are available in single-channel and dual-channel versions with 5 V or 12 V power relays—Omron G5LE-14-DC5 and G5LE-14-DC12 (1MB pdf), respectively—and with a variety of connector and assembly options.
The following table lists the available Pololu basic SPDT relay carrier options:
| Channels | Board size | Mounting holes |
DC power jack option |
Relay coil voltage |
Coil resistance |
Active current at rated voltage |
Connector and assembly options | Item # | Price | |
|---|---|---|---|---|---|---|---|---|---|---|
![]() Single-relay RC interface |
1 | 1.35″ × 1.0″ | 4× 0.086″ (#2 or M2) |
no | 5 V | 63 Ω | 80 mA | • with all through-hole parts soldered | 2804 | $17.95 |
| • through-hole parts included but not soldered | 2805 | $15.95 | ||||||||
![]() Single-relay digital enable |
1 | 1.15″ × 1.0″ | 4× 0.086″ (#2 or M2) |
no | 5 V | 63 Ω | 80 mA | • with JST SH-style connector, assembled | 5662 | $7.95 |
| • with 0.1″ headers, assembled | 2480 | $7.95 | ||||||||
| • with 0.1″ headers, partial kit | 2481 | $6.95 | ||||||||
| 12 V | 360 Ω | 34 mA | • with JST SH-style connector, assembled | 5663 | $7.95 | |||||
| • with 0.1″ headers, assembled | 2482 | $7.95 | ||||||||
| • with 0.1″ headers, partial kit | 2483 | $6.95 | ||||||||
| N/A | N/A | N/A | • carrier board with JST SH-style connector only (no relay) | 5664 | $3.95 | |||||
| • carrier board only (no relay or connectors) | 2479 | $3.95 | ||||||||
![]() Dual-relay digital enable |
2 | 1.5″ × 1.8″ | 4× 0.125″ (#4 or M3) |
yes | 5 V | 63 Ω | 80 mA | • with JST SH-style connector, assembled | 5665 | $14.95 |
| • with 0.1″ headers, assembled | 2485 | $14.95 | ||||||||
| • with 0.1″ headers, partial kit | 2486 | $13.49 | ||||||||
| 12 V | 360 Ω | 34 mA | • with JST SH-style connector, assembled | 5666 | $14.95 | |||||
| • with 0.1″ headers, assembled | 2487 | $14.95 | ||||||||
| • with 0.1″ headers, partial kit | 2488 | $13.49 | ||||||||
| N/A | N/A | N/A | • carrier board with JST SH-style connector only (no relays) | 5667 | $7.49 | |||||
| • carrier board only (no relays or connectors) | 2484 | $6.95 | ||||||||
Alternatives available with variations in these parameter(s): channels voltage style Select variant…
Details for item #5662
This carrier version is assembled with an Omron G5LE-14-DC5 5 V relay, which is rated for up to 10 A under most conditions, and connectors. It has a soldered 3-pin, 5mm-pitch terminal blocks for the switch connections and a top-entry, 3-pin JST SH-style connector for the control connections. This control connector works with our 3-pin JST SH-style cables (cable not included).
![]() |
| JST SH-Style 3-Pin Cables | |||||
|---|---|---|---|---|---|
| Pins | Terminations | Length | Item # | Price | |
![]() |
3 | double-sided (female-female) |
10 cm (4″) | #5513 | $1.80 |
| 16 cm (6.3″) | #5514 | $1.95 | |||
| 25 cm (10″) | #5515 | $2.18 | |||
| 40 cm (16″) | #5516 | $2.55 | |||
| 63 cm (25″) | #5517 | $3.12 | |||
| single-sided (female-unterminated) |
12 cm (4.5″) | #5510 | $1.11 | ||
| 30 cm (12″) | #5511 | $1.56 | |||
| 75 cm (30″) | #5512 | $2.68 | |||
Advantages over similar products
- Compact layout
- Two LEDs to indicate coil actuation
- Zener diode for fast current decay on relay coil
- Specification of electrical routing clearance/creepage rules on relay switch nodes
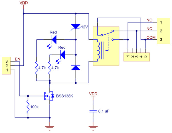
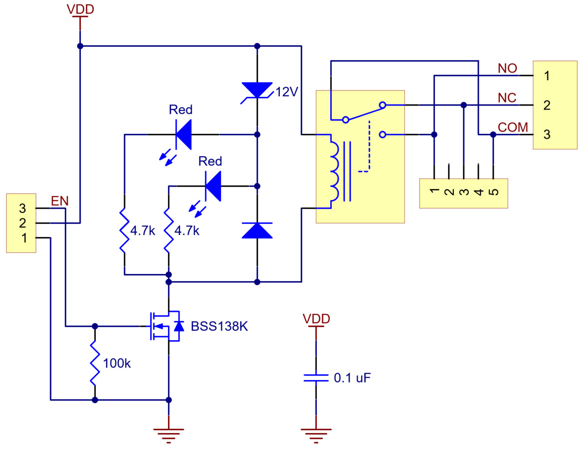
Using the relay module
|
|
The switch portion of the relay is accessible on one side of the board via the 3-pin terminal block while the control pins (EN, VDD, GND) are routed to the 3-pin JST SH-style connector on the other side. The 5 V relay coil is powered by supplying 5 V across the VDD and GND pins, and it is activated by a digital high (2.5 V to 20 V) control signal on the EN pin. The control signal is fed directly to a BSS138K N-channel MOSFET, which in turn actuates the relay coil when the control voltage exceeds approximately 2.5 V, up to a maximum of 20 V (see BSS138K datasheet (517k pdf) for details). Red LEDs on either side of the relay light up when the relay coil is active. The carrier board has four mounting holes that work with #2 or M2 screws.
The relay switch terminals COM (common), NO (normally open), and NC (normally closed) are routed on the PCB with a minimum clearance/creepage of 60 mil (1.5 mm) from other copper. The copper traces are designed to be at least 45 mil (1.1 mm) from the board edges, though manufacturing variations in the board edges can make those distances slightly lower.
In most applications, the current and voltage ratings for the module will match the ratings of the relay used. Maximum current, maximum voltage, and life expectancy are interdependent; we therefore recommend careful examination of your relay’s datasheet.
Warning: This product is not designed to or certified for any particular high-voltage safety standard. Working with voltages above 30 V can be extremely dangerous and should only be attempted by qualified individuals with appropriate equipment and protective gear.
Schematic diagram
![]() |
Schematic diagram for the Pololu basic SPDT relay carriers. |
|---|
This schematic is also available as a downloadable pdf (119k pdf).





























