Electronics Prototyping » Switches, Buttons, and Relays » Relay Modules »
Pololu Basic SPDT Relay Carrier for "Sugar Cube" Relays with JST SH-Style Top-Entry Connector
This basic relay carrier board makes it easy to incorporate a single-pole, double-throw (SPDT) “sugar cube”-style power relay into your electronics project. An integrated MOSFET allows the relay to be controlled with a low-current digital input, and a pair of indicator LEDs show when the relay is activated. The three control pins are accessible via a top-entry JST SH-style connector that works with our selection of 3-pin JST SH-style cables, and the switch pins are available for use with 5mm-pitch terminal blocks or 0.2″-spaced pins. Note: Relay not included.
Alternatives available with variations in these parameter(s): channels voltage style Select variant…
| Description | Specs (8) | Pictures (8) | Resources (6) | FAQs (0) | On the blog (0) | Distributors (1) |
|---|
![]() |
Pololu Basic SPDT Relay Carrier for “Sugar Cube” Relays with JST SH-Style Top-Entry Connector. |
|---|
![]() |
Pololu Basic SPDT Relay Carrier for “Sugar Cube” Relays with JST SH-Style Top-Entry Connector (JST SH cable not included). |
|---|
![]() |
Pinout of the Pololu Basic SPDT Relay Carrier for “Sugar Cube” Relays with JST SH-Style Top-Entry Connector (JST SH cable not included). |
|---|
![]() |
Top view of the Pololu Basic SPDT Relay Carrier for “Sugar Cube” Relays with JST SH-Style Top-Entry Connector. |
|---|
![]() |
Bottom view of the Pololu Basic SPDT Relay Carrier for “Sugar Cube” Relays with JST SH-Style Top-Entry Connector. |
|---|
![]() |
Pololu Basic SPDT Relay Carrier for “Sugar Cube” Relays with JST SH-Style Top-Entry Connector, bottom view with basic dimensions and a US quarter for size reference. |
|---|
![]() |
Dimensions (in mm) of “sugar cube” relay footprint on the Pololu basic SPDT relay carrier. |
|---|
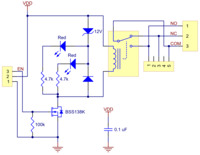
![]() |
Schematic diagram for the Pololu basic SPDT relay carriers. |
|---|

























