Electronics » Electronics Prototyping » Switches, Buttons, and Relays »
TPS2116 Power Multiplexer Carrier with USB Type-C Connector (non-USB priority)
This carrier board for Texas Instruments’s TPS2116 power multiplexer allows seamless switching between two power sources of 1.6 V to 5.5 V with up to 2.5 A of continuous current while blocking reverse current into either source. By default, the mux selects the higher of the two input voltages, and it can also be configured to switch from the VIN1 supply to the VIN2 supply on command or when VIN1 falls below a preset voltage. In addition, this board serves as a breakout for a USB Type-C connector that can be used to supply the non-preferred (VIN2) rail.
Compare all products in Switches, Buttons, and Relays or
Electronics Prototyping or
Computer Interface.
| Description | Specs (7) | Pictures (9) | Resources (5) | FAQs (0) | On the blog (0) | Distributors (6) |
|---|
![]() |
TPS2116 Power Multiplexer Carrier with USB Type-C Connector (non-USB priority). |
|---|
![]() |
TPS2116 Power Multiplexer Carrier with USB Type-C Connector (non-USB priority). |
|---|
![]() |
TPS2116 Power Multiplexer Carrier with USB Type-C Connector (non-USB priority), bottom view. |
|---|
![]() |
TPS2116 Power Multiplexer Carrier with USB Type-C Connector (non-USB priority), bottom view with dimensions. |
|---|
![]() |
Pinout of the TPS2116 Power Multiplexer Carrier with USB Type-C Connector (non-USB priority). |
|---|
![]() |
Typical connection diagram for using a TPS2116 power multiplexer carrier without USB. |
|---|
![]() |
Typical connection diagram for using a TPS2116 power multiplexer carrier (usb09b) with the non-USB source as the preferred supply in priority mode. |
|---|
![]() |
TPS2116 Power Multiplexer Carrier with USB Type-C Connector in a breadboard. |
|---|
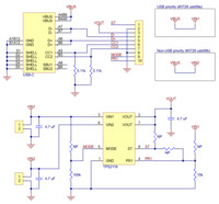
![]() |
Schematic diagram of the TPS2116 Power Multiplexer Carrier with USB Type-C Connector. |
|---|































