Electronics » Power » Reverse Voltage Protection and Ideal Diodes »
Pololu Reverse Voltage Protector, 4-75V, 8A
This module protects a connected load from reverse voltages down to -75 V (80 V absolute max). This version does not block reverse current, making it suitable for applications such as battery-powered motor control where delivering energy back into the supply is desirable.
| Operating voltage1 | Max current | Resistance2 | Reverse current blocking | Size |
|---|---|---|---|---|
| 4 V – 75 V | 8 A | < 15 mΩ | no | 0.3″×0.5″ |
Note 1: Operates down to 3.2 V after startup.
Note 2: MOSFET on resistance.
Alternatives available with variations in these parameter(s): version reverse current blocking Select variant…
Compare all products in Reverse Voltage Protection and Ideal Diodes.
| Description | Specs (9) | Pictures (12) | Resources (4) | FAQs (0) | On the blog (0) | Distributors (3) |
|---|
Overview
Pololu Reverse Voltage Protectors are compact modules that can be inserted between a power supply and its load to protect that load from damage in the case of accidental reversal of power polarity. They operate from 4 V (3.2 V after startup) to 60 V (green PCBs) or 75 V (red PCBs) and provide protection from negative voltages down to -60 V or -75 V, respectively. They are available in different power levels and with or without reverse current blocking:
| Function | Max voltage |
Max current |
MOSFET on resistance |
Size | Price | Pololu Item # |
|---|---|---|---|---|---|---|
| Reverse voltage protection only | 75 V | 8 A | < 15 mΩ | 0.3″×0.5″ | $3.95 | #5358 |
| 17 A | < 3 mΩ | 0.435″×0.7″ | $7.95 | #5359 | ||
| 60 V | 10 A | < 10 mΩ | 0.3″×0.5″ | $3.29 | #5380 | |
| 12 A | < 5 mΩ | $4.39 | #5381 | |||
| 20 A | < 3 mΩ | 0.435″×0.7″ | $5.95 | #5386 | ||
| 25 A | < 1.5 mΩ | $7.95 | #5387 | |||
| Reverse voltage and current protection (ideal diode) |
60 V | 10 A | < 10 mΩ | 0.3″×0.5″ | $3.79 | #5382 |
| 12 A | < 5 mΩ | $4.95 | #5383 | |||
| 20 A | < 3 mΩ | 0.435″×0.7″ | $6.49 | #5388 | ||
| 25 A | < 1.5 mΩ | $8.49 | #5389 | |||
| Ideal diode pair for ORing power | 60 V | 6 A per channel | < 10 mΩ | 0.75″×0.775″ | $7.95 | #5398 |
The versions without reverse current blocking are suitable for applications such as battery-powered motor control where the ability to deliver energy back into the supply is desirable. The versions with reverse current blocking act as ideal diodes, preventing any current from flowing from the load back into the supply.
|
|
Note: Any voltage on the output will reduce the 75 V maximum rating. For example, if there is a large capacitor charged to 24 V on the ouput, the minimum negative voltage would be -51 V.
Details for item #5358
|
|
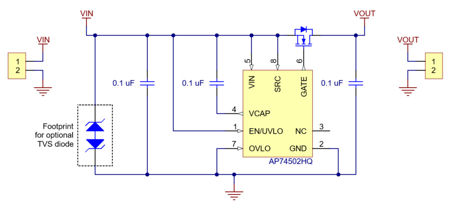
This module uses an AP74502HQ (1MB pdf) reverse voltage protection controller and N-channel MOSFET to provide protection from negative voltages down to -75 V. It operates from 4 V (3.2V after startup) to 75 V (80 V absolute max) and has a VIN path impedance of approximately 15 mΩ when the MOSFET is on (i.e. when power is connected with the proper polarity), enabling currents up to around 8 A continuous (and up to around 15 A for a few seconds). This version does not block reverse current, making it suitable for applications such as battery-powered motor control where delivering energy back into the supply is desirable.
| Operating voltage | Max current | MOSFET on resistance | Reverse current blocking | Size |
|---|---|---|---|---|
| 4 V – 75 V* | 8 A | < 15 mΩ | no | 0.3″×0.5″ |
| * Operates down to 3.2 V after startup. | ||||
Connections
![]() |
Supply power and ground connect to the VIN and GND side of the board, and the VOUT and GND pins connect to the load. If the supply is connected correctly, with its positive voltage on VIN, the power will pass through the board to VOUT. If the supply is connected incorrectly, with the positive voltage on GND, supply power will not pass through to the output, and any connected load will be protected from the reversed supply voltage.
The input and output slots can accommodate a variety of connectors, including 5mm-pitch terminal blocks, 3.5mm-pitch terminal blocks, 0.2″-pitch headers, and 0.1″-pitch headers.
![]() |
Examples of various connectors that can be used with the Pololu Reverse Voltage Protector, 4-75V, 8A (from left to right: 5mm terminal blocks, 3.5mm terminal blocks, 0.1″ headers). |
|---|
The following pictures show examples with the identically sized 60V-max 10A/12A Pololu reverse voltage protectors, which have green PCBs:
|
|
Optional TVS diode mounting location
There are pads for adding an optional SMB-size transient voltage suppressor (TVS) across VIN and GND on the bottom side of the board:
![]() |
We can manufacture these with the TVS diode of your choice for custom high-volume orders (typically at least a few hundred pieces). If you are interested in such a customization, please contact us for a quote.
Schematic
![]() |








































